
宿主的固有病毒限制因子可直接作用于HIV-1等逆转录病毒,破坏病毒正常的生活周期以达到限制病毒复制的作用。目前发现的逆转录病毒限制因子主要有APOBEC3、TRIM5α、TRIMCyp、ZAP、Tetherin、SAMHAD1及Mx2等。宿主病毒限制因子对逆转录病毒的复制具有物种特异性的限制能力,这也是构建合适动物模型的障碍,其中TRIM5α/TRIMCyp在限制HIV-1感染灵长类动物中至关重要。对病毒限制因子的研究有助于阐明HIV-1复制的分子免疫机制,构建合适艾滋病动物模型,发现艾滋病药物新靶点和治疗新策略。
TRIMCyp是比较特殊的一种病毒限制因子,它由CypA基因通过逆转录作用插入TRIM5基因座形成了TRIMCyp融合基因后经选择性剪接得到。在哺乳动物中共发现了4种TRIMCyp基因融合模式,电子游戏app下载安装动物模型与人类疾病机理院重点实验室郑永唐课题组发现了其中2种TRIMCyp基因融合模式。郑永唐课题组前期研究在旧大陆猴唯一可感染HIV-1的平顶猴中发现了一种新的TRIMCyp融合模式,并证明该融合基因蛋白产物不能限制HIV-1的感染和复制,从而阐明了平顶猴对HIV-1易感的重要分子机制,首次创建了北平顶猴HIV-1感染模型(Liao et al, AIDS, 2007; Kuang et al, Retrovirology, 2009; Pang et al, Sci Bull, 2018)。在新型实验动物树鼩中,发现集合了基因重复、逆转座和外显子重组3种重要新基因产生模式的TRIMCyp也丧失了对HIV-1、SIV和N-MLV等病毒的限制功能,但树鼩TRIMCyp产生了新的免疫调控功能(Mu et al, Mol Biol Evol, 2013)。
有趣的是,在同属于旧大陆猴的熊猴体内还发现同时存在TRIMCyp和TRIM5α两个等位基因(Cao et al, Zoo Res, 2011)。然而,迄今为止未见TRIMCyp和TRIM5α两个等位基因共同作用限制病毒复制能力和机制的研究报道。
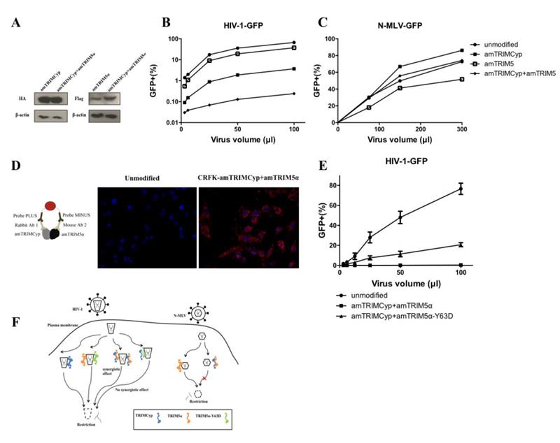
日前,郑永唐学科组研究了熊猴TRIMCyp和TRIM5α各自的抗病毒能力谱,发现两者均能限制HIV-1的复制,而只有TRIM5α能限制N-MLV的复制;两者同时表达对HIV-1有协同限制作用,可几乎完全抑制了HIV-1的复制,但却丧失了限制N-MLV的能力(图1A-C)。这一现象提示两者的共同表达对不同的病毒有着不同的协调作用。与体外过表达实验一致的是,HIV-1在携带TRIMCyp和TRIM5α的熊猴个体外周血单核细胞中的复制水平显著地低于其在仅携带TRIM5α纯合子的熊猴个体外周血单核细胞中的复制。进一步研究发现,TRIMCyp和TRIM5α对HIV-1的协同限制作用发生在HIV-1复制的早期,即脱壳或逆转录时期前期。该协同功能依赖于两者的相互结合,抑制其空间结合水平将导致协同作用的下降(图1D-E)。由于TRIMCyp融合基因源自于TRIM5α基因,TRIMCyp产生带来的细胞抗病毒能力的变化提示在一定病毒压力下,宿主产生了被选择出的抗病毒能力平衡变化(图1F)。同时,2个等位基因的共同表达的协同抗病毒能力现象也为HIV-1动物模型和基因治疗提供了新策略。
以上研究结果在线发表于《Science China Life Sciences》杂志上,郑永唐学科组博士生母丹和朱家武为共同第一作者,郑永唐研究员为通讯作者。本研究得到国家科技部、国家自然科学基金委和中国科学院的经费支持。
图 1. 熊猴TRIMCyp和TRIM5α对逆转录病毒的限制能力。(A-C) 熊猴TRIMCyp和TRIM5α协同限制HIV-1而丧失限制N-MLV的能力; (D)熊猴TRIMCyp和TRIM5α相互结合;(E) 与熊猴TRIMCyp结合能力弱的TRIM5α突变体不能提供强协同限制HIV-1作用;(F)熊猴TRIMCyp和TRIM5α协同限制HIV-1作用模式图。
